

Projetos concluídos
2000+
Empresas fidelizadas
50+
Inovação em projeto e reabilitação de estruturas
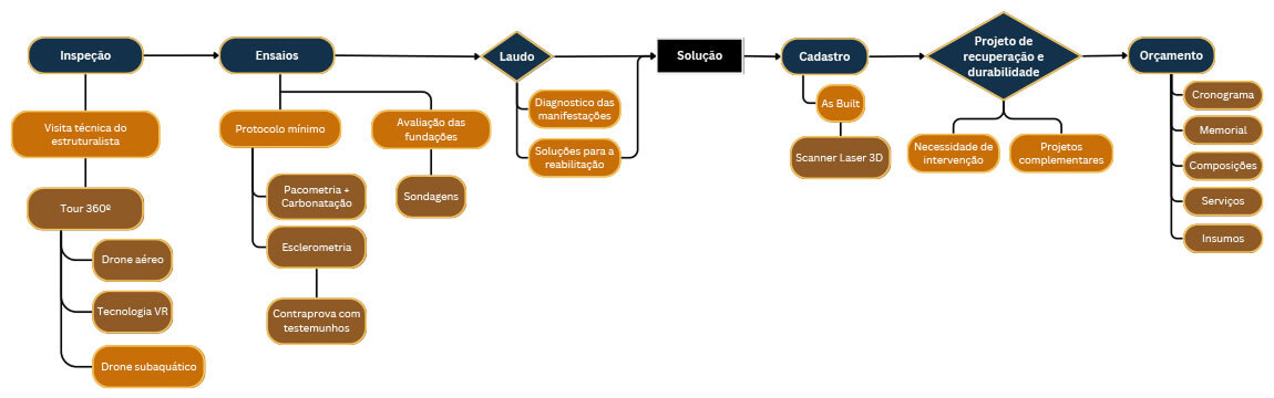
Pleiteando estender a vida útil das estruturas, implantamos o programa de reabilitação estrutural com a finalidade de diagnosticar e avaliar as estruturas quanto aos parâmetros de durabilidade, gerando o inovador projeto de durabilidade das estruturas. Com a integração BIM trabalhamos com um visão multidisciplinar, diminuindo desde o projeto a necessidade de intervenções corretivas e otimizando as estruturas de saneamento.
O programa de reabilitação de estruturas

Conte com toda a expertise da Projekt Engenharia em sua obra
Projetos completos com inspeção, uso de drones, análise, memorial descritivo e mais. Tudo para uma perfeita execução, segurança e economia.

Cases de sucesso
Melhor que falar sobre como nossas soluções funcionam, é mostrar alguns dos nossos cases de sucesso – coletados durante os anos de trabalho.
2011
Fundação da empresa
A Projekt Engenharia foi fundada em 2011 pelo engenheiro Daniel Machado
+2k
Projetos concluídos
Já são mais de 2 mil projetos concluídos
com segurança e quailidade
+50
Empresas fidelizadas
A Projekt Engenharia tem em seu portfólio
mais de 50 empresas relevantes fidelizadas
8
Estados de atuação
Estamos presentes e atuantes em 8 estados e 3 regiões do Brasil
Reabilitação de estruturas
Saiba mais
Estudos e projetos
Saiba mais
Inspeção subaquática
Saiba mais
Quem confia na Projekt Engenharia
Conheça alguns dos nossos principais clientes e descubra quais são as empresas que confiam e que já contrataram nossa expertise.








